Current Practices Committee
The Current Practices Committee is responsible for maintaining and distributing the motions that affect the operation of District 6.
Contact the District 6 Current Practice Committee at CurrentPractice@District6AA.org
Suggestions for writing a motion
Motion
- Keep the main idea clear and simple.
- State only what you want to change.
- Explain why in the background.
- Be aware that two-part motions may fail by resistance to one part or the other.
- Avoid incorporating micromanaging verbiage – respect concept 3 right of decision.
- If you are replacing an existing motion, state the number of the motion being replaced.
- End the motion with “respectfully submitted by” followed by name and position of the qualified motion maker.
Background
- State the key points why you believe this motion will be beneficial.
- Keep it short.
It is strongly suggested that you seek guidance and suggestions from others before submitting the motion.
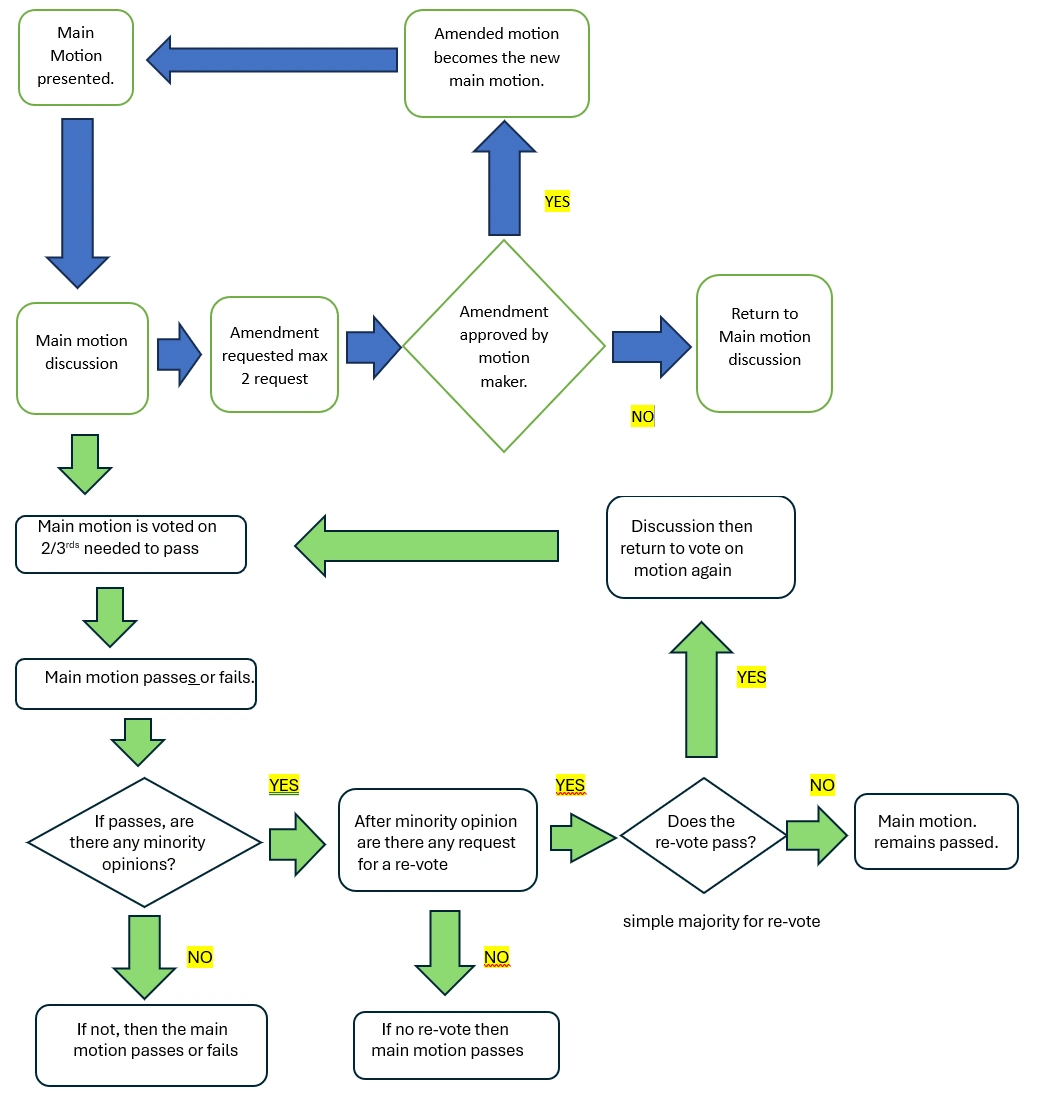
District 6 Motion Flow
This chart represents a simplified motion flow used by District 6.
Click the chart to expand.
THIRD LEGACY PROCEDURE
PURPOSE
A.A.’s Third Legacy Procedure is a special type of electoral procedure, used primarily for the election of delegates and regional and at-large trustees. It is considered to be unique to A.A., and at first glance, appears to introduce a strong element of chance into a matter that should depend solely on the judgment of the majority. In practice, however, it has proved highly successful in eliminating the influence of factions or parties that seem to thrive on most political scenes. The railroading of a candidate for election is made difficult, if not impossible, since voters have a wide selection of candidates to choose from. More importantly, a second-place candidate who may be extremely well qualified but without early popular support is encouraged to stay in the balloting rather than withdraw.
PROCEDURE
- The names of eligible candidates are posted on a board. All voting members (of the area or Conference body) cast written ballots, one choice to a ballot. The tally for each candidate is posted on the board.
- "The first candidate to receive two-thirds of the total vote is elected.
- Withdrawals start after the second ballot. If any candidate has less than one-fifth of the total vote, his or her name is automatically withdrawn — except that the top two candidates must remain. (In case of ties for second place, the top candidate and all tied runners-up remain as candidates.)
- After the third ballot, candidates with less than one-third of the total vote will be withdrawn automatically, except the two top candidates remain. (In case there are ties for second place, the top candidate and all tied runners-up remain as candidates.)
- After the fourth ballot, if no candidate has two-thirds of the total vote, the candidate with the smallest total is automatically withdrawn, except that the top two candidates remain. In case there are ties for second place, the top candidate and all tied second-place candidates remain.
- At this point, the chairperson asks for a motion, second, and a simple majority of hands on conducting a fifth and final ballot.
- If this motion is defeated, balloting is over and the choice is made by lot — “going to the hat” — immediately.
- If the motion carries, a fifth and final ballot is conducted.
- If after the fifth ballot no election occurs, the chairperson announces that the choice will be made by lot (from the hat). At this point, the top two candidates remain. In case there are ties for first place, all tied first place candidates remain. In case there are no ties for first place, the top candidate and any tied second-place candidates remain.
- Lots are then drawn by the teller, and the first one “out of the hat” is the delegate (or trustee or other officer).
Reprinted from ©The A.A. Service Manual (2021 to 2023 edition pgs. 100 & 111 with permission of A.A. World Services, Inc.
CURRENT PRACTICE COMMITTEE SCOPE AND PROCEDURE
The Current Practice Committee is responsible for updating our current motions to be incorporated into three entities (Book of Motions and Current Practice, Legacy of Service).
SCOPE:
The function of the Current Practice committee is to maintain the Current Practice document, the Book of Motions document and our Legacy of Service document
The Current Practice document includes all motions that are presented for the consensus of the body, which affect the ongoing operation of District 6 business with the most current functioning motions. The Book of Motions document provides a history of motions made, regardless of their outcome and impact to ongoing operations.
The Legacy of Service document lists each service entity, and provides a composition, scope and procedure for each entity. It reflects the overall duties and activities of each service entity in District 6, Area 15.
PROCEDURE:
The Committee extracts all motions and their outcome from business meeting minutes to include in the Book of Motions. Those affecting ongoing operations are inserted appropriately into the Book of Current Practice.
An updated version of the Book of Motions and the Book of Current Practices must be provided to the Website Committee for posting at least every six (6) months, per resolution.
An updated version of the Legacy of Service document is provided annually (in October) to the Website Committee for posting to the Current Practice page on district6aa.org. The Legacy of Service for each service entity is also posted on each committee's web page that is on the web site.
The Book of Motions is provided to the Website Committee when updates have been applied, for posting to the password protected area of the site.
The Committee prints a paper copy of the Book of Current Practices annually, in February, for those Officers, Committee Chairs, and District Committee Members who request one at the January meeting.
The Committee holds a scheduled meeting when necessary for members. Most communication and work distribution is done via computer.
To contact the District 6 Current Practice Committee please email CurrentPractice@District6aa.org or contact the individual chairperson whose information is on the current District 6 agenda.
GENERAL GUIDELINES FOR COMMITTEE CHAIRPERSONS AND ALTERNATE CHAIRPERSONS
This page is all of the general guidelines that the committee chairpersons have in common. This page will be in the legacy of service once only and the succeeding pages will be the selective scope/procedures for each chairperson position.
QUALIFICATIONS
The qualifications for chairperson for these committees, per resolution (# 517 02/2014). Individuals must have a minimum of two years of continuous sobriety and one year as a past or present General Service Representative GSR) in any of our ninety three (93) areas within the United States and Canada. An alternate chairperson be appointed as a member of all the District 6 standing committees. The chairperson of these committees will appoint this person pe resolution (# 603 07/2019). The alternate chairperson must meet the same requirements set by resolution as standing district committee chairpersons and be defrayed at the rate set by resolution for attending area quarterly assemblies in the absence of the committee chairperson unless otherwise defrayed. The term of the DCM is two years and generally coincides with the South Florida Area election of officers. Elections are held in even years at the November District Meeting with service to begin the following January.
There will be no waived requirements/qualifications for any of the district officers, committee chairpersons, DCMs and ACMs
COMPOSITION
All of the district standing committees are composed of a chairperson that has been elected by the District 6 body per requirement resolutions. The Current Practice Committee Chairperson position, by resolution, is automatically filled by the immediate past District 6 chairperson when willing and able to serve. If this individual is not available to serve then the Current Practice Chairperson is selected as above. The Finance Committee chairperson is appointed by the current District 6 chairperson. The Finance Committee Chairperson appoints two members from the General Service body with financial backgrounds. An alternate chairperson is appointed by the chairperson also as per requirement resolutions, Other members of the committee are DCM's, ACM's, GSR's and AGSRs. Also, anyone from any of our groups, may be a member of these committees and they do not have to be participating in general service with District 6. The Finance Committee does not utilize volunteers
SCOPE AND PROCEDURE
These two items will be the responsibility of the current serving chairperson for evaluating the committee's business and functioning for the two year panel of service. This reflects the overall duties and activities of each service entity in District 6, Area 15. All of the currently serving District 6 Officers, Committee Chairpersons and the overall DCM Coordinator (alternate district 6 chairperson)
The following items pertain in general to all the above mentioned people
The committee holds a scheduled meeting, when necessary for members. Most communication and work distribution is done via computer
The Chairperson, or Alternate Chairperson in their stead, attends all District 6 business meetings and presents an oral report of no more than 4 minutes, providing a written copy to the Recording Secretary for inclusion in the district 6 business meeting minutes
The Chairperson, or Alternate Chairperson in their stead, attends the quarterly Area 15 committee meeting and the Area Assembly.
Receives defrayed funding, from the district treasurer, for the cost of attending the Area 15 quarterly weekends. This is usually one nights lodging at the agreed quarterly room rate. Or may receive defrayment to and from the quarterly, if they have not stayed overnight as above, at the current IRS reimbursement on mileage
Expenses incurred performing duties of this office must be submitted to the Treasurer, including items, which, you, individually, are absorbing as a contribution. These must be itemized to enable annual budgeting for the district as a whole.
All voting members of district 6, plus the chairperson (a non voter, who casts a vote only in the event to break a tie) have a right to put forth a motion to the body
All district 6 trusted servants refrain from standing on election day for the same position unless they are fulfilling an unexpired term. However after the election day is over they may stand for the same position if they so desire at any time when requests are done to fill empty positions
All District 6 officers, and committee chairpersons will provide, at the October business meeting during their report time, a description of what their position is and what has been done in the past two years This will give anybody a general idea of what each position entails in a general preview of the job description so as to let those interested make an informed decision about standing for the positions
Reviews the scope/procedure of the position listed in the Legacy of Service document and provides a notation of no changes or makes changes and submits the information to the Current Practice Committee Chairperson at the October business meeting at the two (2) year rotation time. In addition, changes needed to be added to the scope/procedure due to motions passed or committee decisions may be submitted, at any time, to the Current Practice Committee Chairperson. The Current Practice Committee Chairperson will be responsible for submitting the changes to the Legacy of Service document and to the Website Committee Chairperson for inclusion in the District 6 Website. These changes will be designed to guide the next chairperson selected for the position.
